本手册依据北京市医疗保障局发布的《北京市医疗保障政策汇编》中的京卫公字[1990] 100 号《北京市卫生局、北京市财政局关于印发《北京市公费医疗管理办法》的通知》、《关于加强公费医疗、大病医疗保险管理有关问题的通知》(京劳社医发【2000】90号)、《关于进一步加强公费医疗管理等有关问题的通知》(京劳社医保发【2004】113号)、《关于进一步加强公费医疗管理的通知》(京劳社医发【2005】49号)、《关于北京市普通高等院校领取公费医疗标准费有关问题的通知》(京医保发【2007】51号)、《关于进一步加强大专院校公费医疗管理有关问题的通知》(京医保发【2012】37号)以及国家医保局、最高人民法院、最高人民检察院、公安部、财政部、国家卫生健康委发布《2024年医保基金违法违规问题专项整治工作方案》、《基本医疗保险用药管理暂行办法》等医保和公费医疗相关政策精心编写,旨在为享受公费医疗待遇的中国政法大学在校学生提供详尽的公费医疗就医和报销指南。手册内容涵盖了校内外就医流程、报销规定及常见问题解答等多个方面,旨在帮助同学们更加全面深入地了解公费医疗政策,合理、高效地利用公费医疗资源。此外,我们也将紧跟政策动态,及时更新手册内容,确保信息的准确性和时效性。
国家正式核准设置的普通高等学校(不含军事院校)计划内招收的本、专科在校学生、研究生(不含委托培训、自费、干部专修科学生)。
校医院面向全校师生提供专业(设有多个临床科室和辅助科室,满足常见疾病诊治)、高效(可通过线上服务平台自助挂号、缴费)与便捷(两校区均有服务点)的医疗服务,目前开放科室:内科、外科、妇科、口腔科、眼科(海淀校区);耳鼻喉科(昌平校区)、中医科(昌平校区)等临床科室,以及放射科(昌平校区)、超声科、检验科等辅助科室,可以满足常见疾病的诊治;另外还设有理疗室、外科换药室,可以进行红外线及超短波理疗、伤口换药拆线等诊疗项目;昌平校医院设有预防保健科,可以进行包括HPV疫苗在内的各类疫苗的接种;学生可根据自己需求在相应科室就诊,也可以通过法大校医院线上服务平台进行自助挂号、缴费以及咨询和预约,通过校医院微信公众号获取相关信息和健康资讯。


1.校医院门诊时间:
周一至周四:上午8:00-11:30,下午14:00-17:00
周五:上午8:00-11:30,下午14:00-16:30
2.应急值守时间:
每日8:00-20:00(全年)
3.应急值守电话:
昌平校区 58909120
海淀校区 58908120
4.挂号和缴费:
可于校医院一层大厅自助挂号机使用校园一卡通、手机 NFC校园卡,或使用校医院线上服务平台在手机端挂号和缴费,特殊情况可于人工窗口挂号和缴费(人工窗口仅限门诊时间)。
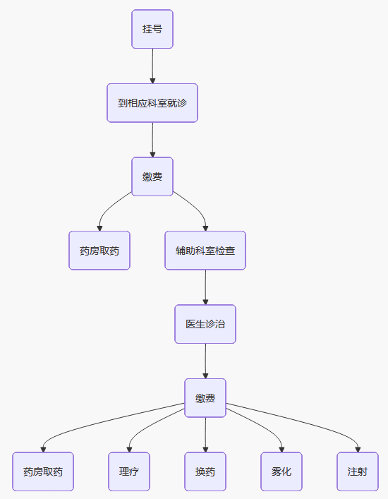
5.校医院就诊流程:
1.重要提示:转诊单不能事后补开,非急诊急症未经校医院开具转诊单,本人先行预约或直接就诊、住院,所产生的医疗费用不予报销。
2. 根据分级诊疗与双向转诊的相关原则,师生有就医需求时,应当首先前往校医院接受初步诊疗。如病情确需进一步诊治,须由首诊医生依据实际病情评估后,开具转诊单并转往相应上级医疗机构。转诊单自开具之日起有效期为4周,同一病种在有效期内可凭该转诊单多次复诊。超过4周仍需复诊的、已完成相关报销流程仍需复诊的,或因其他疾病需就诊的情况,应当再次经由校医院医生根据病情评估后,重新开具转诊单。
3.校医院可转诊至合同医院和医联体上级医院,必要时可以转往北京市人力资源和社会保障局指定的公费医疗专科医院;其他类型医院转诊需由北京大学第三医院(以下简称北医三院)开具公费医疗转诊单后方可到指定医院就诊。
4.可转诊的合同医院和指定的专科医院:
| 医院类别 | 医院名称 | 备注 |
|---|---|---|
| 合同医院 | 北京大学第三医院(简称北医三院) | |
| 医联体 上级医院 和 医疗协作 上级医院 |
昌平区医院 | |
| 北京大学人民医院 | 限门诊 | |
| 北京大学国际医院(简称北大国际医院) | 限门诊 | |
| 首都医科大学附属北京友谊医院 | 限门诊 | |
| 北京市海淀医院 | 限门诊 | |
| 昌平区妇幼保健院 | 限妇科、产科 | |
| 昌平区中医医院 | 限口腔 | |
| 中关村医院 | 限口腔 | |
| 专科医院 | 首都医科大学附属地坛医院 | 限传染性疾病 |
| 首都医科大学附属北京佑安医院 | 限传染性疾病 | |
| 中国人民解放军三〇二医院 | 限传染性疾病 | |
| 首都医科大学附属北京安定医院 | 限精神类疾病 | |
| 北京回龙观医院 | 限精神类疾病 | |
| 北京大学第六医院 | 限精神类疾病 | |
| 北京大学肿瘤医院 | 限肿瘤类疾病 | |
| 中国医学科学院肿瘤医院 | 限肿瘤类疾病 | |
| 首都医科大学附属北京妇产医院 | 限妇科类疾病 | |
| 中国医学科学院阜外医院 | 限心血管疾病 | |
| 首都医科大学附属北京安贞医院 | 限心血管疾病 | |
| 首都医科大学附属北京同仁医院 | 限眼、耳鼻喉疾病 | |
| 北京积水潭医院 | 限骨科疾病 | |
| 首都医科大学附属北京天坛医院 | 限神经外科 | |
| 首都医科大学宣武医院 | 限门诊,限神经科 | |
| 北京胸部肿瘤结核病医院 | 限结核 | |
| 北京大学口腔医院 | 限门诊 | |
| 首都医科大学附属北京口腔医院 | 限门诊 |
1.重要提醒:急诊急症是指医学意义上的病情紧急,确实需要尽快救治,不是个人心理和情绪上的着急;虽然大部分急诊急症可按急诊报销,但并非所有急诊急症都符合报销规定,例如由于打架、斗殴、酗酒、自伤、交通肇事、医疗事故和明确具有第三方责任人的事故等所发生的门急诊费用均不在公费医疗报销范围内。
2.因病情紧急(急诊急症)可直接前往就近公立医疗机构急诊科、发热门诊就诊,无需校医院先行转诊。
3.急诊急症就诊结束后应当妥善保存好相应的急诊发票及明细清单、急诊处方、急诊诊断证明和(或)急诊病历,审核报销时需提供上述材料原件。
1.发票(即医疗门、急诊收费票据)
(1)电子发票及获取方式:
手机端下载手机端下载:自行下载pdf格式发票后打印提交,请勿提交手机或电脑截屏后打印的发票;
医院打印:于就诊医院自助终端或人工窗口直接打印提交。
(2)电子发票严禁重复打印和提交,请认真自行审核材料后提交。
注意:挂号时用身份证挂号,费用类型选公费医疗,如无公费医疗选项,可以选择非医保、自费身份,严禁使用医保账户挂号和结算,否则将无法进行公费医疗报销。
2.明细清单
(1)发票上明确标识需另行打印的。
(2)化验、检查、药品等未在发票中具体罗列明细的且未标注费用类别的。
出现以上两种情况的发票,需要打印明细清单。纸质清单可在就诊医院人工窗口或者自助机打印,电子清单请自行截屏或下载后打印。
3.处方笺
就诊过程中开具了药品,报销时需提交已开具药品处方笺底方。
4.转诊单
门诊就诊结束后报销时需要提交。转诊证明仅作为同一病种4周内就诊的报销凭证,如超过4周、或因其他疾病就诊、或已提交报销后再次复诊,均须由校医院接诊医生重新评估并开具新的转诊单。
5.急诊诊断证明和(或)急诊病历
急诊急症就诊结束报销时除需提交急诊发票、急诊处方外,还需提交相应急诊诊断证明和(或)急诊病历材料原件。
6.报销单
报销当日现场填写,每人每次报销填写1张即可。
7. 特殊情况
在京外交流、进修学习(含交换生)、学生异地实习期间患急诊急症需要就医的,应在当地就近的公立医疗机构急诊就诊,持就诊医院开具的急诊诊断证明(加盖诊断章)和(或)急诊病历、急诊处方、急诊医疗收费发票和明细(需清晰标识费用报销类别)、以及所在院、部、处出具真实有效的交流或实习证明到校医院审核报销。
1.住院费用发票(盖章有效)
2.住院收费清单(盖章有效)
需标注清楚报销类别
3.出院诊断证明(盖章有效)
4.转诊单(急诊除外)
5.报销单
报销当日现场填写,每人每次报销填写1张即可。
6.其他
急诊住院需提交住院病案首页
重要提醒:注射人血白蛋白报销时需提供白蛋白化验单。
1.报销日期及时间及地点
(1)昌平校区:每周一、二(工作日)上午9:00-11:00,下午14:00-16:00
(2)海淀校区:每周三、四(工作日)上午9:00-11:00,下午14:00-16:00
(3)两校区校医院一楼公费医疗报销窗口提交报销单据,报销日现场只核收报销单据,不进行核算,不返回报销单流水单,如需纸质流水单请报销时告知窗口工作人员。提交报销单据次日将会在法大企业微信"校医院服务"中收到本次报销的总费用和实报金额,如有疑问可以通过"校医院服务"的咨询投诉建议模块中进行线上核实,也可在工作日联系校医院公费医疗办公室进行核实。(电话:58909712)
(4)如涉及节假日、寒暑假及其他特殊情况,报销日期以校医院公众号、企业微信号等官方渠道通知为准。
2.由于公费医疗报销系统的限制,建议多次就诊的师生每人每月尽量一次性提交相应报销单据。
3.报销时限为发生费用3个月内。公务出差、学习交流和实习期间在外埠发生的本年度急诊及住院医疗费用,需在费用结算后6个月内及时将报销单据交至校医院初审。上述情形涉及跨年度的,请及时关注校医院网站和微信公众号有关年度公费医疗费用截止报销时间的相关通知,超过上述时限的费用将不予报销。
1.无论在校内还是校外,必须严格遵守实名制就医规定,严禁代开药、备药、囤药、超说明书开药、超限超量开药。
2.校内就诊可使用校医院线上服务平台、校园卡、手机NFC校园卡、自助机或微信挂号缴费,特殊情况请至人工窗口。(校内就诊费用已按比例实时结算,不能重复报销)
3.学生在校医院就诊时,按照人员类别和报销比例实时结算;校外就医时应使用身份证挂号,费用类型选择公费医疗,如无公费医疗选项,可以选择非医保或自费。严禁使用医保卡挂号、缴费,否则所发生的的相关费用将无法报销。校外就诊产生的费用由个人先行垫付,后续可凭报销单据回校进行审核、报销。
1.因急诊急症入院治疗可以报销,报销时必须提供住院病案首页,经我校报销窗口审核符合公费医疗报销政策,方可报销。
2.北医三院转诊到其他医院的可以报销,报销时需提供北医三院开具的转诊证明。
财务处将通过本人在智慧法大绑定并已激活的银行卡入账;门诊费用于提交报销单日起1个月左右入账,住院费用于提交报销单日起3个月内入账。遇节假日和寒暑假顺延。
1.就诊结束超过三个月 (寒暑假顺延) 不予报销。
2.各种不属于医保和公费医疗报销的自费药品和治疗项目。
3.特需医疗相关费用、特护费、陪护(住)费、出诊费、就医路费、急救车费、会诊费、会诊交通费和医疗咨询费等。
4.各种体检费用。
5.各种整容、矫形、生理缺陷、健美的手术、治疗处置、药品等费用以及使用矫形、健美器具的一切费用。
包括:治疗雀斑、粉刺、面部色素沉着、黑斑、痦痣、割治单眼皮、打耳眼、平疣、面膜、美容性洁齿、治疗白发、染发;各种矫形:" 0"型腿、"X"型腿、先天性斜颈、腋臭、兔唇、六指、正畸、口吃、近视准分子激光手术、非眼科疾病的屈光不正视力检查、对眼、斜眼、配眼镜(包括验光);镶牙、整形美容、陶瓷牙、种植牙、正畸、各种矫形器具、助听器等。
6.由于打架、斗殴、酗酒、自伤、交通肇事、医疗事故和明确具有第三方责任人的事故等所发生的一切费用。
7.公费医疗规定"报销范围"以外的费用。
(具体可参考京卫公字第100号关于印发《北京市公费医疗管理办法》的通知)
8.非急诊急症且未转诊的费用一律不予审核报销。
在京外交流、进修学习人员(含交换生)、学生异地实习期间患急病需要就医的,应在当地就近的公立医院急诊就诊,挂号时,费用类型选公费医疗,如无公费医疗选项,可以选择非医保、自费身份,持就诊医院开具的急诊诊断证明并加盖诊断章、急诊病历、急诊处方、急诊医疗收费发票、费用明细审核报销,同时应提供所在院、部、处出具真实有效的交流或实习证明。
根据医保政策规定,体温计、创可贴、棉签、酒精、碘伏等医疗耗材均不能在医院售卖。如需购买创可贴、碘伏等医疗耗材可自行到药店或者线上购物平台进行购买。
不可以。按照公费医疗管理规定,具有公费医疗资格的学生需在校医院门诊就诊,由门诊医生评估病情再开具转诊单,开完转诊单后再进行预约挂号或现场挂号,否则相关费用不予报销。(具体可参见北京市医疗保险事务管理中心文件,京医保发[2012]37文件)
转诊单有效期4周后仍需要复诊的,需要再次于校医院门诊开具转诊单,否则转诊单过期后产生的相关医疗费用将不予报销。
需要,由于门诊和住院分别报销,因此提交报销单据时门诊单据需要转诊单,住院单据报销也需要提交转诊单。住院前请提前到校医院开具转诊单,以免影响住院费用审核、报销。
本版内容较上一版《须知》(2024年8月发布)的重要改动如下:
1.转诊期限由2周调整为4周,方便就诊;
2.医联体上级医院和医疗协作上级医院增加了首都医科大学附属北京友谊医院和北京市海淀医院;
3.根据北京市劳动和社会保障局、北京市财政局《关于进一步加强公费医疗管理 等有关问题的通知》(京劳社医保发〔2004〕113 号)中第六条规定,精神类疾病专科医院中的北京大学第六医院由限门诊调整为门诊和住院均可以报销;
4.其他条目中个别措辞、描述较上一版有所改动。
有关就诊和报销各类问题校医院会根据医保和公费医疗政策调整动态补充、完善,请同学们及时关注校医院网站和微信公众号有关通知和更新。